Prime Factorization Of 990

MIDTERM EXAM SERIES EXAM

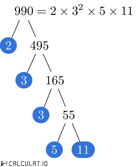
Prime Factorization Of 990. Factors of 990 or list the factors of 990. Web prime factorization calculator auto calculate calculate the prime factors of 990 :

MIDTERM EXAM SERIES EXAM
MIDTERM EXAM SERIES EXAM

Web find the prime factorization 990 | mathway free math problem solver answers your algebra, geometry, trigonometry, calculus, and statistics homework questions with step. On this page, i will explain the prime factorization of 990, which is the following calculation. Web prime factor’s formula. 2 • 3 2 • 5 • 11 auto calculate (works for numbers <= 5000) see all numbers factored to date. The negative factors of 990 are similar to. Web all the prime numbers that are used to divide in the prime factor tree are the prime factors of 990. In this example, 6 and 5 are the factors of. Web primes before here you can find the answer to questions related to: By using our online calculator to find the prime factors of any. So we can't divide by 2 anymore.

On this page, i will explain the prime factorization of 990, which is the following calculation. The number 990 is a composite number because 990 can be divided by 1, by itself and at. Web prime factorization calculator auto calculate calculate the prime factors of 990 : A prime factor must be a prime number as well as a factor of the given number. Web primes before here you can find the answer to questions related to: Here is the math to illustrate: 990 ÷ 2 = 495 495 ÷ 3 = 165 165 ÷ 3 = 55. Web prime factorization is the decomposition of a composite number into a product of prime numbers. In this example, 6 and 5 are the factors of. List the prime factors that are common to. 2 • 32 • 5 • 11 990 is not a prime number.